lavaanExtra: Convenience functions for lavaan

R-CMD-check CRAN status r-universe Last-commit Codecov test coverage lifecycle downloads total DOI sponsors followers stars

Affords an alternative, vector-based syntax to lavaan, as well as other convenience functions such as naming paths and defining indirect links automatically. Also offers convenience formatting optimized for a publication and script sharing workflow.

Installation

You can install the lavaanExtra package directly from CRAN:

install.packages("lavaanExtra")

Or the development version from the r-universe (note that there is a 24-hour delay with GitHub):

install.packages("lavaanExtra", repos = c(
  rempsyc = "https://rempsyc.r-universe.dev",
  CRAN = "https://cloud.r-project.org"))

Or from GitHub, for the very latest version:

# If not already installed, install package `remotes` with `install.packages("remotes")`
remotes::install_github("rempsyc/lavaanExtra")

To see all the available functions, use:

help(package = "lavaanExtra")

Dependencies: Because lavaanExtra is a package of convenience functions relying on several external packages, it uses (inspired by the easystats packages) a minimalist philosophy of only installing packages that you need when you need them through rlang::check_installed(). Should you wish to specifically install all suggested dependencies at once (you can view the full list by clicking on the CRAN badge on this page), you can run the following (be warned that this may take a long time, as some of the suggested packages are only used in the vignettes or examples):

install.packages("lavaanExtra", dependencies = TRUE)

Why use lavaanExtra?

  1. Reusable code. Don’t repeat yourself anymore when you only want to change a few things when comparing and fitting models.
  2. Shorter code. Because of point 1, you can have shorter code, since you write it once and simply reuse it. For items with similar patterns, you can also use paste0() with appropriate item numbers instead of typing each one every time.
  3. Less error-prone code. Because of point 1, you can have less risk of human errors since you don’t have possibly multiple different version of the same thing (which makes it easier to correct too).
  4. Better control over your code. Because of point 1, you are in control of the whole flow. You change it once, and it will change it everywhere else in the script, without having to change it manually for each model.
  5. More readable code. Because of point 1, other people (but also yourself) only have to process the information the first time to make sure it’s been specified correctly, and not every time you check the new models.
  6. Prettier code. Because it will format the model for you in a pretty way, every time. You don’t have to worry about manually making your model good-looking and readable anymore.
  7. More accessible code. You don’t have to remember the exact syntax (although it is recommended) for it to work. It uses intuitive variable names that most people can understand. This benefit is most apparent for beginners, but it also saves precious typing time for veterans.

Overview

CFA example

SEM example

Final note

CFA example

# Load libraries
library(lavaan)
library(lavaanExtra)

# Define latent variables
latent <- list(
  visual = c("x1", "x2", "x3"),
  textual = c("x4", "x5", "x6"),
  speed = c("x7", "x8", "x9")
)

# If you have many items, you can also use the `paste0` function:
x <- paste0("x", 1:9)
latent <- list(
  visual = x[1:3],
  textual = x[4:6],
  speed = x[7:9]
)

# Write the model, and check it
cfa.model <- write_lavaan(latent = latent)
cat(cfa.model)
#> ##################################################
#> # [-----Latent variables (measurement model)-----]
#> 
#> visual =~ x1 + x2 + x3
#> textual =~ x4 + x5 + x6
#> speed =~ x7 + x8 + x9

# Fit the model fit and plot with `lavaanExtra::cfa_fit_plot`
# to get the factor loadings visually (optionally as PDF)
fit.cfa <- cfa_fit_plot(cfa.model, HolzingerSwineford1939)
#> lavaan 0.6-19 ended normally after 35 iterations
#> 
#>   Estimator                                         ML
#>   Optimization method                           NLMINB
#>   Number of model parameters                        21
#> 
#>   Number of observations                           301
#> 
#> Model Test User Model:
#>                                               Standard      Scaled
#>   Test Statistic                                85.306      87.132
#>   Degrees of freedom                                24          24
#>   P-value (Chi-square)                           0.000       0.000
#>   Scaling correction factor                                  0.979
#>     Yuan-Bentler correction (Mplus variant)                       
#> 
#> Model Test Baseline Model:
#> 
#>   Test statistic                               918.852     880.082
#>   Degrees of freedom                                36          36
#>   P-value                                        0.000       0.000
#>   Scaling correction factor                                  1.044
#> 
#> User Model versus Baseline Model:
#> 
#>   Comparative Fit Index (CFI)                    0.931       0.925
#>   Tucker-Lewis Index (TLI)                       0.896       0.888
#>                                                                   
#>   Robust Comparative Fit Index (CFI)                         0.930
#>   Robust Tucker-Lewis Index (TLI)                            0.895
#> 
#> Loglikelihood and Information Criteria:
#> 
#>   Loglikelihood user model (H0)              -3737.745   -3737.745
#>   Scaling correction factor                                  1.133
#>       for the MLR correction                                      
#>   Loglikelihood unrestricted model (H1)      -3695.092   -3695.092
#>   Scaling correction factor                                  1.051
#>       for the MLR correction                                      
#>                                                                   
#>   Akaike (AIC)                                7517.490    7517.490
#>   Bayesian (BIC)                              7595.339    7595.339
#>   Sample-size adjusted Bayesian (SABIC)       7528.739    7528.739
#> 
#> Root Mean Square Error of Approximation:
#> 
#>   RMSEA                                          0.092       0.093
#>   90 Percent confidence interval - lower         0.071       0.073
#>   90 Percent confidence interval - upper         0.114       0.115
#>   P-value H_0: RMSEA <= 0.050                    0.001       0.001
#>   P-value H_0: RMSEA >= 0.080                    0.840       0.862
#>                                                                   
#>   Robust RMSEA                                               0.092
#>   90 Percent confidence interval - lower                     0.072
#>   90 Percent confidence interval - upper                     0.114
#>   P-value H_0: Robust RMSEA <= 0.050                         0.001
#>   P-value H_0: Robust RMSEA >= 0.080                         0.849
#> 
#> Standardized Root Mean Square Residual:
#> 
#>   SRMR                                           0.065       0.065
#> 
#> Parameter Estimates:
#> 
#>   Standard errors                             Sandwich
#>   Information bread                           Observed
#>   Observed information based on                Hessian
#> 
#> Latent Variables:
#>                    Estimate  Std.Err  z-value  P(>|z|)   Std.lv  Std.all
#>   visual =~                                                             
#>     x1                1.000                               0.900    0.772
#>     x2                0.554    0.132    4.191    0.000    0.498    0.424
#>     x3                0.729    0.141    5.170    0.000    0.656    0.581
#>   textual =~                                                            
#>     x4                1.000                               0.990    0.852
#>     x5                1.113    0.066   16.946    0.000    1.102    0.855
#>     x6                0.926    0.061   15.089    0.000    0.917    0.838
#>   speed =~                                                              
#>     x7                1.000                               0.619    0.570
#>     x8                1.180    0.130    9.046    0.000    0.731    0.723
#>     x9                1.082    0.266    4.060    0.000    0.670    0.665
#> 
#> Covariances:
#>                    Estimate  Std.Err  z-value  P(>|z|)   Std.lv  Std.all
#>   visual ~~                                                             
#>     textual           0.408    0.099    4.110    0.000    0.459    0.459
#>     speed             0.262    0.060    4.366    0.000    0.471    0.471
#>   textual ~~                                                            
#>     speed             0.173    0.056    3.081    0.002    0.283    0.283
#> 
#> Variances:
#>                    Estimate  Std.Err  z-value  P(>|z|)   Std.lv  Std.all
#>    .x1                0.549    0.156    3.509    0.000    0.549    0.404
#>    .x2                1.134    0.112   10.135    0.000    1.134    0.821
#>    .x3                0.844    0.100    8.419    0.000    0.844    0.662
#>    .x4                0.371    0.050    7.382    0.000    0.371    0.275
#>    .x5                0.446    0.057    7.870    0.000    0.446    0.269
#>    .x6                0.356    0.047    7.658    0.000    0.356    0.298
#>    .x7                0.799    0.097    8.222    0.000    0.799    0.676
#>    .x8                0.488    0.120    4.080    0.000    0.488    0.477
#>    .x9                0.566    0.119    4.768    0.000    0.566    0.558
#>     visual            0.809    0.180    4.486    0.000    1.000    1.000
#>     textual           0.979    0.121    8.075    0.000    1.000    1.000
#>     speed             0.384    0.107    3.596    0.000    1.000    1.000
#> 
#> R-Square:
#>                    Estimate
#>     x1                0.596
#>     x2                0.179
#>     x3                0.338
#>     x4                0.725
#>     x5                0.731
#>     x6                0.702
#>     x7                0.324
#>     x8                0.523
#>     x9                0.442

# Get nice fit indices with the `rempsyc::nice_table` integration
nice_fit(fit.cfa, nice_table = TRUE)

SEM example

Note that latent variables have been defined above, so we can reuse them as is, without having to redefine them.

# Define our other variables
M <- "visual"
IV <- c("ageyr", "grade")
DV <- c("speed", "textual")

# Define our lavaan lists
mediation <- list(speed = M, textual = M, visual = IV)
regression <- list(speed = IV, textual = IV)
covariance <- list(speed = "textual", ageyr = "grade")

# Define indirect effects object
indirect <- list(IV = IV, M = M, DV = DV)

# Write the model, and check it
model <- write_lavaan(
  mediation = mediation,
  regression = regression,
  covariance = covariance,
  indirect = indirect,
  latent = latent,
  label = TRUE
)
cat(model)
#> ##################################################
#> # [-----Latent variables (measurement model)-----]
#> 
#> visual =~ x1 + x2 + x3
#> textual =~ x4 + x5 + x6
#> speed =~ x7 + x8 + x9
#> 
#> ##################################################
#> # [-----------Mediations (named paths)-----------]
#> 
#> speed ~ visual_speed*visual
#> textual ~ visual_textual*visual
#> visual ~ ageyr_visual*ageyr + grade_visual*grade
#> 
#> ##################################################
#> # [---------Regressions (Direct effects)---------]
#> 
#> speed ~ ageyr + grade
#> textual ~ ageyr + grade
#> 
#> ##################################################
#> # [------------------Covariances-----------------]
#> 
#> speed ~~ textual
#> ageyr ~~ grade
#> 
#> ##################################################
#> # [--------Mediations (indirect effects)---------]
#> 
#> ageyr_visual_speed := ageyr_visual * visual_speed
#> ageyr_visual_textual := ageyr_visual * visual_textual
#> grade_visual_speed := grade_visual * visual_speed
#> grade_visual_textual := grade_visual * visual_textual

fit.sem <- sem(model, data = HolzingerSwineford1939)
# Get regression parameters and make pretty with `rempsyc::nice_table`
lavaan_reg(fit.sem, nice_table = TRUE, highlight = TRUE)

# Get covariances/correlations and make them pretty with
# the `rempsyc::nice_table` integration
lavaan_cor(fit.sem, nice_table = TRUE)

# Get nice fit indices with the `rempsyc::nice_table` integration
fit_table <- nice_fit(list(fit.cfa, fit.sem), nice_table = TRUE)
fit_table

# Save fit table to Word!
flextable::save_as_docx(fit_table, path = "fit_table.docx")
# Note that it will also render to PDF in an `rmarkdown` document
# with `output: pdf_document`, but using `latex_engine: xelatex`
# is necessary when including Unicode symbols in tables like with
# the `nice_fit()` function.

# Let's get the user-defined (e.g., indirect) effects only and make it pretty
# with the `rempsyc::nice_table` integration
lavaan_defined(fit.sem, nice_table = TRUE)

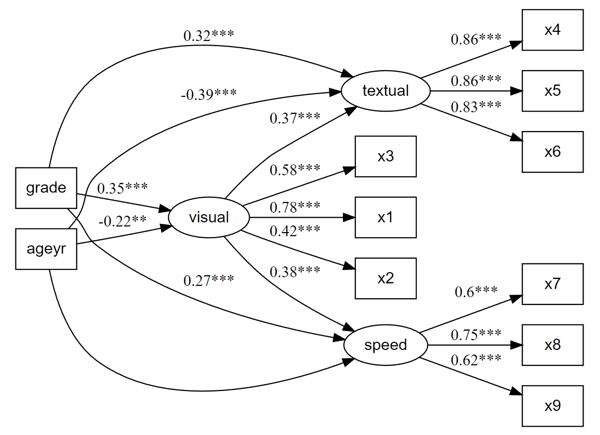
# Plot our model
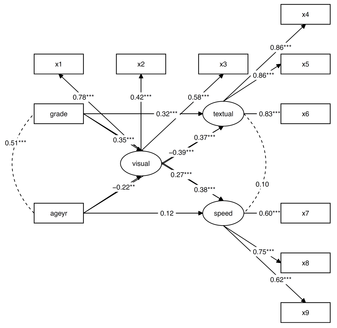
nice_lavaanPlot(fit.sem)

# Alternative way to plot
mylayout <- data.frame(
  IV = c("", "x1", "grade", "", "ageyr", "", ""),
  M = c("", "x2", "", "visual", "", "", ""),
  DV = c("", "x3", "textual", "", "speed", "", ""),
  DV.items = c(paste0("x", 4:6), "", paste0("x", 7:9))
) |>
  as.matrix()
mylayout
#>      IV      M        DV        DV.items
#> [1,] ""      ""       ""        "x4"    
#> [2,] "x1"    "x2"     "x3"      "x5"    
#> [3,] "grade" ""       "textual" "x6"    
#> [4,] ""      "visual" ""        ""      
#> [5,] "ageyr" ""       "speed"   "x7"    
#> [6,] ""      ""       ""        "x8"    
#> [7,] ""      ""       ""        "x9"
nice_tidySEM(fit.sem, layout = mylayout, label_location = 0.7)

ggplot2::ggsave("my_semPlot.pdf", width = 6, height = 6, limitsize = FALSE)

Final note

This is an experimental package in a very early stage. Any feedback or feature request is appreciated, and the package will likely change and evolve over time based on community feedback. Feel free to open an issue or discussion to share your questions or concerns. And of course, please have a look at the other tutorials to discover even more cool features: https://lavaanExtra.remi-theriault.com/articles/

Support me and this package

Thank you for your support. You can support me and this package here: https://github.com/sponsors/rempsyc